当前位置:首页 > 文明自治 > 新风传播 > 正文

大渡口15项民生实事清单,你关心的都安排上了

发布日期:2023-03-28 09:08 来源:大渡口融媒体中心

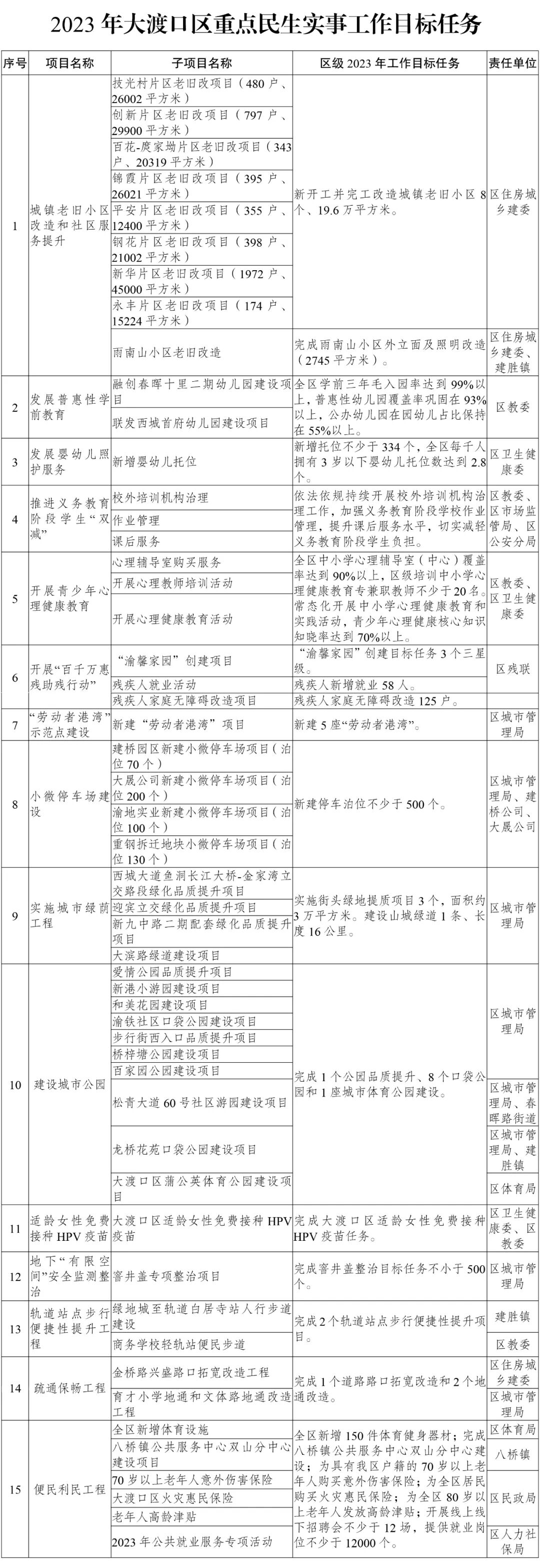
改造老旧小区8个

新建停车位不少于500个

完成蒲公英体育公园建设

……

民生无小事,件件有落实

你所关心的好事要怎么做

小编都帮你打探好了


还有大家最关注的

绿地城至轨道白居寺站人行步道

金桥路兴盛路口拓宽改造等

也提上了日程


图片


近日

大渡口区印发

《2023年大渡口区重点民生实事工作目标任务》的通知

15与大家都息息相关的

“民生清单”

都安排上了

涵盖教育、老旧小区改造

养老服务、道路交通、便民利民等

件件惠民暖心

一起来了解一下


图片


(点击可查看大图)

图片